πMatrix Live π
It's a great week for FluffyChat! I chatted with the authors, Krille and Soru, to get the latest news.
πDept of Status of Matrix π‘οΈ
πFOSDEM 2021
FOSDEM is happening this year, regardless of pandemics or anything else! Actually FOSDEM in my experience is a huge super-spreader event even in normal years, so it may be refreshing to know that this year it will be fully virtual, and hosted using Matrix and Jitsi!
Matrix have several relevant talks happening:
- Adding Matrix for interoperability to existing chat apps Saturday @ 10:25 (this is about Gitter bridging/integration)
- Pinecones and Dendrites - P2P Matrix Progress Saturday @ 11:30 (this is about P2P)
- Building massive virtual communities in Matrix Sunday @ 12:00 (this is about Spaces)
Plus, there is a bonus talk from Brendan:
- Mental health and free software Sunday @ 13:50 (in which Brendan talks about mental health issues in the context of working on free software, which may or may not relate to people, though certainly not me, pinging him at all hours to ask about customer integrations and features)
Plus, perhaps the most important part of FOSDEM: FOSDEM 2021 Matrix T-Shirt (Limited Edition) is now available

πDept of Spec π
πSpec
anoa announced:
Here's your weekly spec update! The heart of Matrix is the specification - and this is modified by Matrix Spec Change (MSC) proposals. Learn more about how the process works at https://matrix.org/docs/spec/proposals.
πMSC Status
Merged MSCs:
MSCs in Final Comment Period:
- No MSCs are in FCP.
New MSCs:
- There were no new MSCs this week.
πSpec Core Team
The Spec Core Team was focused on implementation and FOSDEM this week. Next week we'll be back getting through the backlog board.

πDept of Servers π’
πFederation Tester
Neil Alexander told us:
federationtester.matrix.orghas been updated today so that it now works properly with servers running TLS 1.3!
πConduit
Conduit is a Matrix homeserver written in Rust https://conduit.rs
timokoesters told us:
We're coming closer to correct federation every day! Currently we are reviewing and improving Devin R's MR and looking for mistakes, we will be giving it a try soon.
Meanwhile I worked on:
Push rule settings, making it finally possible to mute rooms
Appservice compatibility, I'm currently trying to get the mautrix-hangouts bridge to work
Optimizations, incremental sync in big rooms (rooms with >3k members) went from 1.3s to 13 ms, (100x improvement)
Thanks to Famedly and everyone who supports me on Liberapay or Bitcoin!
πSynapse
Synapse is a popular homeserver written in Python.
callahad said:
FOSDEM is tomorrow! We're all very excited to be powering the fosdem.org homeserver, and we hope you'll join in over the weekend.
Earlier this week we released Synapse 1.27.0rc1, though the final release is currently blocked on resolving a regression in Synapse 1.26 (#9264) which could cause logins to fail if your
public_baseurlwas unset in your Synapse configuration. The workaround is to ensure that value is correctly set for your deployment.Otherwise, we're quite excited to get 1.27 out the door, as it:
Solves an issue (#9172) where federation senders could take many minutes to catch up after restarts.
Contains countless improvements to our support for social login methods, many of which will be live for FOSDEM users this weekend.
We've also included the usual host of bug fixes and Admin API additions, but more on those when the actual release happens. You can preview the release notes on GitHub.
See you at FOSDEM!
πDept of Bridges π
πmautrix-imessage
Tulir announced:
My iMessage bridge is starting to be usable now. Text and files work in both directions and tapbacks and replies work iMessage->Matrix. Currently it only supports running on a Mac, the iOS option will come later. The bridge doesn't require opening ports to the Mac, it uses a simple proxy that turns the usual HTTP appservice transactions into a websocket instead.
The bridge itself can be found at https://github.com/tulir/mautrix-imessage and the websocket proxy is at https://github.com/tulir/mautrix-wsproxy. The Matrix room is #imessage:maunium.net
πmautrix-signal
Tulir told us:
I made the first release for mautrix-signal. No particular reason, but it's v0.1.0 now. Recent changes include:
Better profile syncing (Signal profile names should sync when restarting)
Support for Signal profile avatars
Support for bridging stickers from Signal
πGitter
Eric Eastwood said:
FOSDEM is happening this weekend! Come see our FOSDEM talk in the Real Time Communications track on Saturday around how we made Gitter speak Matrix and how you can add Matrix support to your own app: https://fosdem.org/2021/schedule/event/matrix_gitter/
*--
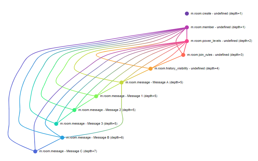
We're also working on MSC2716 to support backfilling the massive archive of historical messages on Gitter over on Matrix. We're prototyping the MSC on Synapse and have a suite of Complement tests to verify that the homeserver implementation is working according to the specification.
The DAG visualization (made with TARDIS) shows that we're inserting messages
1-3betweenAandB:

πmatrix-appservice-irc reaches 0.24.0-rc1
Half-Shot said:
Another release! Wow. We're also testing 0.24.0-rc1 which has quite a few big ticket items this week. Off the top of the list is a new command to
!plumbrooms dynamically in admin rooms, provided you have permissions in the bridge (happy days self hosters!). We've also added the feature to warn if your messages don't get through in your admin room. Finally, there are a bunch of small bug fixes and one large one that should make the bridge much more resistant to netsplits, so that it should recover in a much safer way should it get hit by a ton of traffic. Please test, and if all goes well the formal release will be out next week!https://github.com/matrix-org/matrix-appservice-irc/releases/tag/0.24.0-rc1
πmatrix-appservice-slack hits 1.7.0-rc1
Half-Shot announced:
Happy friday bridge users! Today we're releasing 1.7.0-rc1 of the Slack bridge which contains some more critical encryption fixes for our experimental encrypted rooms support. We've also fixed a few serious bugs where DMs would not be persisted to the database in some cases. Please test, and let us know how you get on!
https://github.com/matrix-org/matrix-appservice-slack/releases/tag/1.7.0-rc1
πDept of Clients π±
πFluffyChat
FluffyChat is a cute cross-platform matrix client. It is available for Android, iOS, Web and Desktop.
krille announced:
FluffyChat has been approved for the iOS AppStore! Thanks to benpa and matrix.org for the help with this! You guys are awesome!
https://apps.apple.com/de/app/fluffychat/id1551469600β
πFluffychat F-Droid
FluffyChat is a cute cross-platform matrix client. It is available for Android, iOS, Web and Desktop.
MTRNord told us:
Fluffychat Fdroid now also has a nightly repository: https://fluffychat.im/en/fdroid.html
It gets a new update on each commit, offers fast access to new features, but at the same time is less stable than the normal fdroid repository.
Check it out at: https://fluffychat.im/en/fdroid.html
In case of issues open a issue at: https://gitlab.com/famedly/fluffychat/-/issues To directly try it use: fdroidrepos://nightly.fdroid.fluffychat.im/?fingerprint=21A469657300576478B623DF99D8EB889A80BCD939ACA60A4074741BEAEC397D as a direct way of adding the repo if you have fdroid already installed
πSyphon updated
ereio said:
It's been a little over 6 months since I've posted an update for Syphon in TWIM, but a lot has changed since then! There
have been several releases since and a lot of groundwork to get the client further out of Alpha. We've also had people start to contribute in various ways, including with PRs, and I can't thank people enough for all their hard work and support.
Big thanks to TR_SLimey whose contributions went out in this release! All that said, I'll try to give updates here more often.
Version 0.1.6 was just released this week and includes:
New Features:
SSO Login & Signup
Reactions / Emoji Support π
View Edited Messages (Condensed)
Swipe To Reply
Cross Server Room/Topic Search
Forgot / Reset Password Flow
Performance
More caching and cold storage saving/loading improvements
Parsing all matrix data from separate threads
Bug Fixes
fixed e2ee decryption issue - cache related
fixed read receipt bugs
fixed various caching performance issues
fixed failed syncing on most self-hosted homeservers
fixed settings permanence issues
fixed new direct chat with invalid user_ids
Since it's been a while, if anyone has any feedback, questions, or concerns, feel free to chat in the #syphon:matrix.org room, message me @ereio:matrix.org, or email me at hello@syphon.org.
https://github.com/syphon-org/syphon
If you'd like to help out with the project in any way, just ask. We'd love to have your support π
πNheko
Nheko is a desktop client using Qt, Boost.Asio and C++17. It supports E2EE (with the notable exception being device verification for now) and intends to be full featured and nice to look at
red_skyβοΈ offered:
Nheko now has an optional privacy screen! The timeline will optionally blur when the nheko window loses focus. The timeout for when the blur effect should be applied is configurable in a number of seconds between 0 and 3600 (1 hour).
Nico (@deepbluev7:neko.dev) added:
Cheers, some update probably mentioned it already, but FOSDEM is near. Make sure to check out the Matrix stand! RedSky and I (Nico) will probably be there at some random times as well as other cool people from the Matrix-verse! We even made a small promo video about Nheko!
In other news, lorendb extended the drop zone for media to the full timeline, the privacy screen got merged, some more emojis should now display properly, you can now change your avatar and displayname globally or per room and clicking a matrix link in your browser should now actually open the link in Nheko (we were missing the %u in the .desktop file).
That's all, see you at FOSDEM!
πFrost
fabian offered:
I have been learning about matrix the last few months. The result of that is frost a very basic GUI matrix client written in Go using Gio and a CS library. Highlights of the project so far are:
Works on Linux, Windows, macOS and Android (although I only test on Linux and often break the other platforms)
Should work on WASM and iOS with not too much effort
Very, very limited E2EE support. (If the session is manually verified by other clients, events can be encrypted and decrypted.
Library that handles storage, encryption and some other things with a opinionated but simple to use (I hope) interface.
I started this project to understand matrix and improve my Go skills (which are not that great) and if somebody wants to play around with it and give me some feedback on it, I would very much appreciate it. Meet me in #frost-dev:intothecyber.space
πFractal
Alexandre Franke reported:
Former GSoC intern and long time Fractal contributor Julian Sparber started on Monday working full time on Fractal thanks to a grant from NlNet. He is funded for the next six months and weβre looking forward to all the amazing work he will do. You can read more details on his blog.
and then, Alexandre Franke reappeared:
Apart from that grant, weβve done a fair chunk of work since the previous piece of news two months ago. Here are the highlights:
Donβt believe me? Well, go try out our nightly flatpak build!

πKonheko
Nico (@deepbluev7:neko.dev) said:
I've updated my Sailfish client to the API changes in the latest Sailfish early access release. You will need to install the new version on Sailfish 4.0.1.45, since some private APIs got removed. No functional changes though (I hope).
πNeoChat
Carl Schwan reported:
NeoChat is continuing to make progress. First of all Tobias, Nicolas and Hannah have been working on packaging NeoChat for many platforms. We now have nightly builds for Android, Windows, macOS, AppImages and Flatpak. There is still work to be done to improve the quality of the builds and fixing some platform incompatibility bugs. Nicolas has also been working on optimizing the performance and the RAM usage, fixing a few bottlenecks. Tobias finally landed his big revamp of the login flow and we now support login using single sign-on. Myself (Carl) worked on E2EE support in NeoChat and Quotient. This week we finished our Qt bindings for libOlm and started adding device key tracking and more!

πDept of Bots π€
πTimetracking Bot
MTRNord offered:
3 Hotfixes for the timetracking bot:
πv0.4.1
πFixes
Make sure !version correctly gets build on CI
Make sure we compare to local UTC::now
Check for arg len in stats command
Sanitize input arguments before parsing them
πRefactoring
- Use https://github.com/MTRNord/mrsbfh framework
πv0.4.2
πFixes
Make tests compile again
Descriptions without explicit time now accept again more than just the first word
πFeatures
- !stats assumes out now if out is still missing for the last entry
πv0.4.3
πFixes
- Ensure that the tests compile always reliable
πHemppa
Hemppa the Bot is a multipurpose bot for writing modules super easily in Python.
Cos reported:
Hemppa the bot is a general purpose bot for writing modules as easily as possible in Python. This week Hemppa got new module that can be used for hackerspace asset management using Github issues and special labels. In practice it can figure out which machines are working or broken and also list issues per physical space. Creating issues with proper labels and other extra features to come soon. https://github.com/vranki/hemppa / #hemppa:hacklab.fi
πDept of Interesting Projects π°οΈ
πMatrixFS
Ananace told us:
Since there was talk about it, I went through and updated / cleaned up the MatrixFS code a bit; Got it working with
tail -f(and probably other applications that poll based on mtime/size changes), added a GC that drops unaccessed data from memory after a while, and reduced the communication overhead slightly
πMatrix in the News π°
πElement Android: interesting times
Element Android had a fun time last weekend, getting temporarily removed from the Play Store. Google were somewhat responsive in getting it back up though, and overall Matrix received a nice boost of attention from the tech press as a result!
Gizmodo, ArsTechnica, Engadget, Next INpact, Android Police and Protocol all posted sympathetic coverage of the situation.
πDept of Sadness βΉοΈ
πDaydream
MTRNord said:
After a long time of no message from it I am officially ending that project.
The Code probably will stay up but it will not get revived by me. Feel free to fork it however.
Sourcecode can be found at https://github.com/daydream-mx/
πDept of Ping π
Here we reveal, rank, and applaud the homeservers with the lowest ping, as measured by pingbot, a maubot that you can host on your own server. Join #ping:maunium.net to experience the fun live, and to find out how to add YOUR server to the game.
| Rank | Hostname | Median MS |
|---|---|---|
| 1 | vdhlogintest.matrix.org | 377.5 |
| 2 | nicoll.xyz | 429 |
| 3 | envs.net | 431 |
| 4 | mchus.pro | 569 |
| 5 | weimann.digital | 624 |
| 6 | kif.rocks | 689 |
| 7 | fje.cz | 696 |
| 8 | aria-net.org | 696 |
| 9 | fairydust.space | 724 |
| 10 | jel-tech.com | 797 |
πThat's all I know π
See you next week, and be sure to stop by #twim:matrix.org with your updates!
The Foundation needs you
The Matrix.org Foundation is a non-profit and only relies on donations to operate. Its core mission is to maintain the Matrix Specification, but it does much more than that.
It maintains the matrix.org homeserver and hosts several bridges for free. It fights for our collective rights to digital privacy and dignity.
Support us